Arduinopptx Circuit Diagram already propose an Arduino and IoT based gas leakage detection system, which will help in detecting any gas leakage with the help of MQ5 gas sensor and send this data over the internet to the IoT module and that will in turn alert the user about this gas leakage.The device will continuously monitor the system identifies gas leaks, activating warnings and sending SMS notifications. Paper [7] describes gas leaks, cuts off power and alerts users for enhanced safety. This project aims to create an effective IoT-enabled gas leakage monitoring and controlling system that ensures safety for both home and industrial environments.

System for Industrial Gas Leakage using IoT in Sensor Network" offers a fresh approach to industrial safety. According to several experts' investigations, this technology combines cutting-edge sensors linked by Internet of Things networks to allow for real-time monitoring of gas concentrations in industrial settings. Potential leaks The system works effectively with natural gas monitoring, and the effects of greenhouse gases can be reduced to a great extent. Yi Yang "Design of a Multi-Sensor Ultrasonic Detection System for SF6 Gas Leak in Power Systems" [10] The model is based on an ultrasonic gas leakage system with multiple sensors for optimization. The system can be

PDF LPG Gas Leakage Detection System with Auto Cut Circuit Diagram
make decisions; in other words, one can tell that the Internet of Things is smarter than the Internet. It is also used widely in the industrial sector. In the industrial sector, safety and security are given more importance, so to prevent accidental explosions due to leakage of various gases we are developing an industrial monitoring system Keywordsโ Portable IoT Module, Gas Sensor, Leakage, Camera,Alarm. I. INTRODUCTION. The . In. telligent Gas Leakage Detection System is a revolutionary system powered by the latest advancements in artificial intelligence and Internet of Things technology, has transformed the landscape of gas leak detection in industrial settings.

See also: IoT in Oil and Gas Industry : Industrial IoT Applications . Let us know what you know more about IoT based Gas Leakage Detection system using Arduino in the comment section below. If you like this post subscribe our YouTube Channel for IoT video Tutorials. You can also find us on Twitter, Facebook, and Instagram for more updates.

Gas Leak Detection & Alarm using MQ2 Sensor & Arduino Circuit Diagram
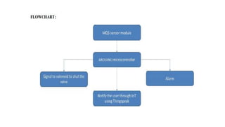
The gas detection system monitors the surroundings continuously and prevents further gas leakage. The IoT-powered gas leakage detection utilizes an MQ6 sensor for the same. It detects the malfunctioning of the pressurized gas system to prevent the accumulation of gasses so that the explosion does not happen. The system is divided into three The MQ2 sensor is a versatile gas sensor capable of detecting a wide range of gases as well as smoke. This initiative is centered on creating a mock-up of a gas leak detection system utilizing an Arduino Uno as the core controller. It employs an MQ2 gas sensor alongside an RGB LED to monitor gas levels persistently.
